2025广州qm论坛xc8866茶楼 ,湖南一品楼qm论坛,修车宝楼凤阁最新论坛官网登录入口,上海419魔都花园凤凰茶楼论坛

在线客服

点击这里给我发消息在线客服1
点击这里给我发消息在线客服2
点击这里给我发消息在线客服3
点击这里给我发消息在线客服4

电话:021-62522001

邮箱:sales@intursh.com

「黑金刚电容」电容是怎么放大电压的?

当前位置:NCC黑金刚电容 > 产品资讯

「黑金刚电容」电容是怎么放大电压的?

作者:黑金刚电容    发布时间:2020-08-24 11:41:31  访问量:6897  来源:樱拓贸易


对于电容这个元件我认为它的作用类似与水桶,它具有储存物质的作用。我们所用的水桶可用于存储水,而电容器只不过用于存储电荷罢了。电容器虽然在只能够存储电荷,但是它在电路中可谓是“一个活跃分子”,在很多地方都能发挥到独特的作用,比如电风扇的启动需要电容来完成、要改善电路中的用电质量和提高电气设备的用电效率可用电容来改善和提高设备的功率因数、三相电机的制动也可以用电容来完成,甚至电容在传感器技术里面都会用到的,比如我们常用的话筒就是用电容式传感器制作的,我们叫它是“电容式”话筒。

「黑金刚电容」电容是怎么放大电压的?

另一方面,它在电子电路中的作用则更多了,比如延时是通过充电和放电的过程的大的、耦合、旁路、滤波以及在振荡电路中也会用到电容,至于题目所讲的电容放大作用,我认为可能是这位朋友对电容的特性不是很了解,才提出了这个问题。

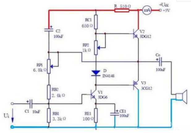
其实电容在电路中是无法放大电压的,但是它对电压的提升则到由一定的帮助,下面我们来谈谈它是如何帮助电路提升电压的吧。电子电路中的自举电容可以提升一定的电压对于自举电容使用比较多的场合在功率放大电路中,在电路中增加了两个元件,一个是电阻R,另一个就是电容C2了,电容C2一般容量取大些好,比如100微法等。

「黑金刚电容」电容是怎么放大电压的?

这样使输出电压得到相应地提高。自举电容C2主要是根据电容两端的电压不能突变,因此这个电容也是一个充电和放电的过程而产生电压自举作用的。自举电路的电压就是电路输入的电压加上电容上的电压,起到升压的作用自举电路也叫升压电路,使电容放电电压和电源电压进行叠加,从而使电压升高。

自举电路一般在OTL电路中使用的比较普遍,加了自举电容后总的电压增益就会大大提高,增加了输出的动态范围。电容在倍压电路中也可以提升电压在一些电子电路场合,有时候需要比较高的直流电压,但是要求电流比较小,这时候我们就可以通过若干个二极管和若干个电容形成一个倍压整流电路来提升电路的输出电压。

「黑金刚电容」电容是怎么放大电压的?

例如我们日常用的电灭蚊拍电路就是这样制作的。如下图就是一个电蚊拍倍压电路图简单的工作原理图,当在加电的瞬间,当变压器的输出端处于正半周期时,也就是变压器二次绕组上端为正的时候,二极管D1是通的,D2是不通的。这时U2开始向电容C1充电,此时电容C1上的电压是右是正的左边是负的,这时电容C1两端的电压可以达到根号下2倍的U2。当变压器副边U2处于负半周的时候,变压器副边绕组处于下正上负的阶段,这时二极管D1是不通的,D2是通的。这时电压U2和电容C1上的电压开始向C2充电,这时电容C2上的极性为右边是正的左边是负的,这时电容上的输出最高电压是2倍根号2的U2。

由此可见电容在倍压电路中可以提高输出电压的这样电容C2上充满的电压与高频变压器和C1上的电压叠加在一起后就会得到很高的电压了。如果是4个二极管和四个电容就可以得到4倍的根号2的输出直流电压了。

电路中的滤波电压可以抬升一定的输出电压我们以单相半波整流中的滤波电路为例子,当UA的电压大于UM的电压的时候,整流二极管VD就会导通,就开始向电容C充电了,这时候M点的电位就会随着电容的充电而升高了,当U2处于负半周时VD就不导通了,这时电容开始放电,由于放电的速度比较慢,此时U2又处于正半周二极管又开始导通对电容C充电了,就这样不断循环地进行着。

这样就会使负载两端得到一个比较高的电压。根据计算在半波整理电路中加了滤波电容的话它的输出电压大约是1.1U2,如果是桥式整流电路加上滤波电容,那么输出的电压为1.2U2由此可见加上滤波电容不但使输出电压波形平滑度改善了,而且也相应地提高了输出电压。




相关资讯推荐:

黑金刚电容在汽车应用中的温度表现

不同品牌的黑金刚电容误差范围是否有差异?

超级电容性能特点有哪些?

声明:本文由樱拓贸易收集整理关于 黑金刚电容相关的《「黑金刚电容」电容是怎么放大电压的?》,如转载请保留链接:http://www.i89j.cn/news_in/617。

上一篇:[NCC电容]铝电解电容器的工作原理,如何选择最适合的电容器?

下一篇:介绍黑金钢电解电容的特点和用处